×
แชทกับหน่วยงาน
องค์การบริหารส่วนตำบลกองโพน
ยินดีให้บริการค่ะ....
เวกเตอร์โค้ง
พื้นหลัง

องค์การบริหารส่วนตำบลกองโพน
อำเภอนาตาล จังหวัดอุบลราชธานี

ยินดีต้อนรับ เข้าสู่เว็บไซต์ องค์การบริหารส่วนตำบลกองโพน อำเภอนาตาล จังหวัดอุบลราชธานี
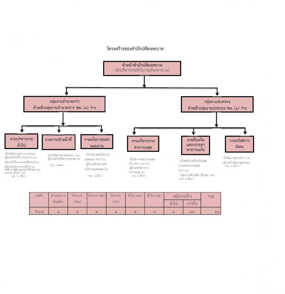
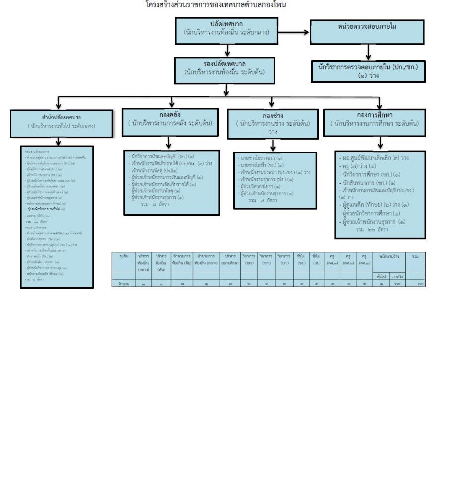
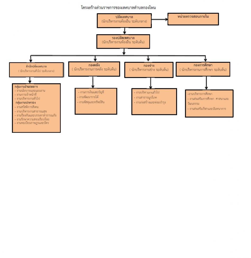
check_circle โครงสร้างการบริหารงาน
โครงสร้างองค์การบริหารส่วนตำบลกองโพน

โครงสร้างการบริหารงาน
องค์การบริหารส่วนตำบล มีชื่อย่อเป็นทางการว่า อบต. มีฐานะเป็นนิติบุคคล และเป็น ราชการบริหารส่วนท้องถิ่นรูปแบบหนึ่ง ซึ่งจัดตั้งขึ้นตามพระราชบัญญัติสภาตำบลและองค์การบริหารส่วนตำบล พ.ศ. 2537 และที่แก้ไขเพิ่มเติมจนถึงฉบับที่ 6 พ.ศ.2552 โดยยกฐานะจากสภาตำบลที่มีรายได้โดยไม่รวมเงินอุดหนุนในปีงบประมาณที่ล่วงมาติดต่อกันสามปีเฉลี่ยไม่ต่ำกว่าปีละหนึ่งแสนห้าหมื่นบาท โครงสร้างองค์กรขององค์การบริหารส่วนตำบล องค์การบริหารส่วนตำบล ประกอบด้วย สภาองค์การบริหารส่วนตำบล และนายกองค์การบริหารส่วนตำบล สภาองค์การบริหารส่วนตำบล เป็นผู้กำหนดนโยบายและกำกับดูแลกรรมการบริหาร ของนายกองค์การบริหารส่วนตำบล ประกอบด้วยสมาชิกสภาองค์การบริหารส่วนตำบล จำนวนหมู่บ้านละสองคน ซึ่งเลือกตั้งขึ้นโดยราษฎรผู้มีสิทธิเลือกตั้งในแต่ละหมู่บ้านในเขตองค์การบริหารส่วนตำบลนั้น กรณีที่เขตองค์การบริหารส่วนตำบลใดมีเพียงหนึ่งหมู่บ้านให้มีสมาชิกองค์การบริหารส่วนตำบลจำนวนหกคน และในกรณีมีเพียงสองหมู่บ้านให้มีสมาชิกองค์การบริหารส่วนตำบล หมู่บ้านละสามคน องค์การบริหารส่วนตำบล มีนายกองค์การบริหารส่วนตำบล หนึ่งคน ซึ่งมาจากการเลือกตั้งผู้บริหารท้องถิ่นโดยตรงการเลือกตั้งโดยตรงของประชาชนตามกฎหมายว่าด้วยการเลือกตั้งสมาชิกสภาท้องถิ่นหรือผู้บริหารท้องถิ่น การบริหาร กฎหมายกำหนดให้มีคณะกรรมการบริหาร อบต. (ม.58) ประกอบด้วยนายกองค์การบริหารส่วนตำบล 1 คน รองนายกองค์การบริหารส่วนตำบล 2 คน ซึ่งมาจากการเลือกตั้งโดยตรงของประชาชน ผู้บริหารขององค์การบริหารส่วนตำบลหรือผู้บริหารท้องถิ่นเรียกว่านายกองค์การบริหารส่วนตำบล ซึ่งมาจากการเลือกตั้งผู้บริหารท้องถิ่นโดยตรง องค์การบริหารส่วนตำบลมีนายกองค์การบริหารส่วนตำบล เป็นผู้กำหนดนโยบาย ซึ่งเป็นผู้ใช้อำนาจบริหารงานองค์การบริหารส่วนตำบล และ มีพนักงานประจำที่เป็นข้าราชการส่วนท้องถิ่นเป็นผู้ทำงานประจำวันโดยมีปลัดและรองปลัด อบต. ผู้อำนวยการกอง เป็นหัวหน้างานบริหาร ภายในองค์กรมีการแบ่งออกเป็นหน่วยงานต่างๆ ได้เท่าที่จำเป็นตามภาระหน้าที่ของ อบต.แต่ละแห่งเพื่อตอบสนองความต้องการของประชาชนในพื้นที่ที่รับผิดชอบอยู่ เช่น - สำนักปลัดองค์การบริหารส่วนตำบล - กองคลัง - กองช่าง - กองการศึกษา ศาสนา และวัฒนธรรม - หน่วยตรวจสอบภายใน องค์ประกอบของ อบต. ในการปฏิบัติงาน ดังนี้ (1) สภา อบต. : ฝ่ายนิติบัญญัติ (2) นายก อบต . : ฝ่ายบริหาร (3) พนักงานส่วนตำบล : ฝ่ายราชการประจำ (4) ประชาชนในเขต อบต. : เป็นศูนย์กลางการพัฒนา และมีส่วนรวมดำเนินการ (5) ฝ่ายกำกับดูแล อบต. : นายอำเภอและผู้ว่าราชการจังหวัด ทั้ง 5 ฝ่ายต้อง มีส่วนรวมในการดำเนินงานตามกรอบอำนาจหน้าที่อย่างสมดุล อบต. จึงพัฒนาอย่างยั่งยืนและเข้มแข็ง